首页
> 大庆市税务局> 新闻宣传> 通知公告

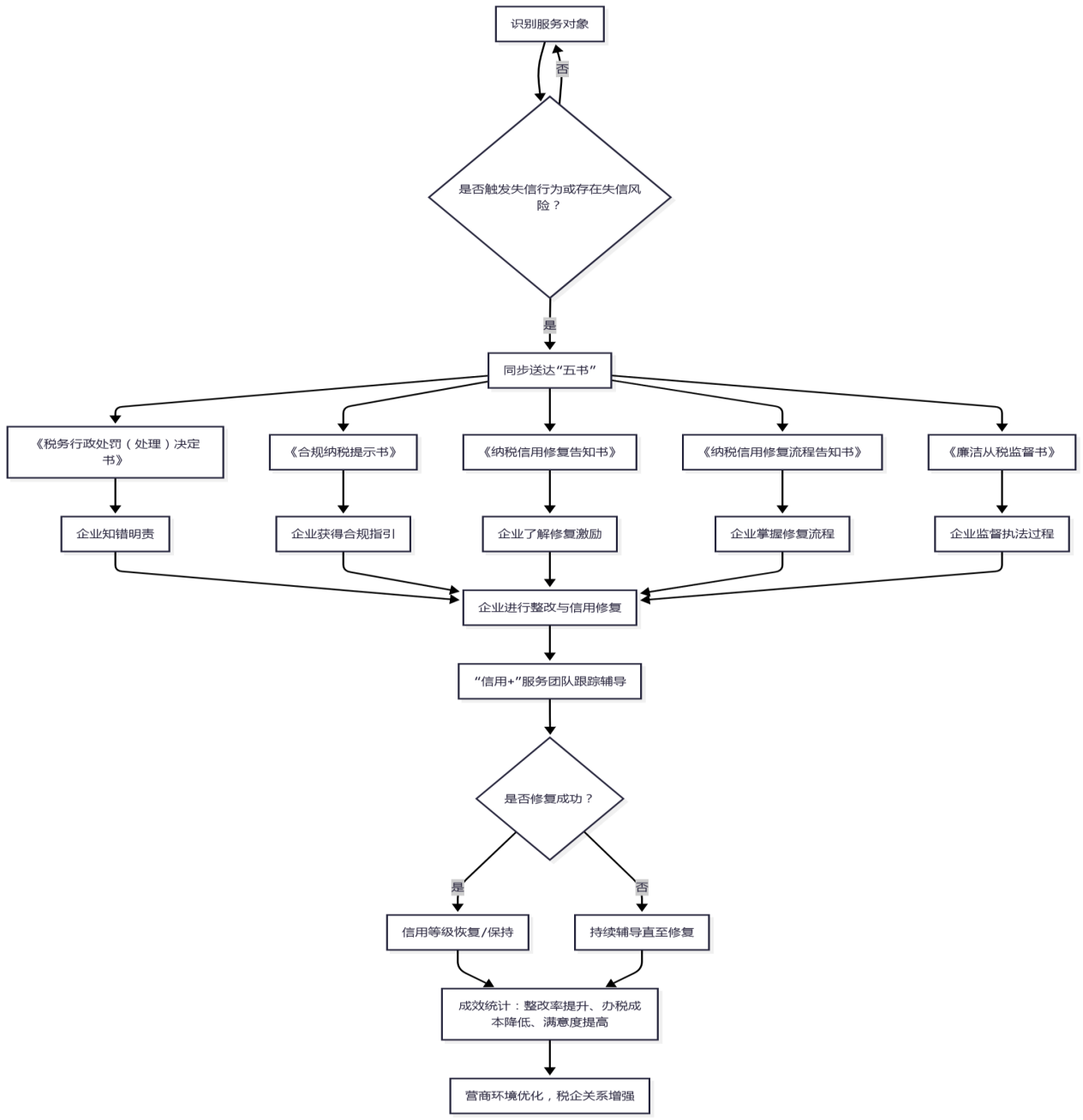
大庆市税务局 “五书同达” 模式激活 “信用动能” 流程图

发布时间:2025-10-30 10:20 信息来源:大庆市税务局 字号:[] [] []
打印本页正文下载

为助力企业开展信用整改与修复工作,优化营商环境、增进税企关系,现公示“五书同达”流程。首先明确服务对象,判断企业是否存在风险;若存在风险,向企业送达相关文书,指导企业开展信用整改与修复工作;随后判断企业信用修复是否成功,修复成功则给予企业相应政策激励,整个流程旨在提升企业信用水平,促进企业健康发展,同时提升纳税人满意度。



扫一扫在手机打开当前页