为助力风电企业发展,提供全流程、多方位的税务支持,大庆市税务局为风电企业打造的“定制化、全周期”税收服务新模式,现公示定制化服务助力风电产业“追风”前行流程。该模式为企业提供“政策申请与优惠”、“信用建设与提升”及“长期护航”三条清晰路径。税务部门通过“政策清单”精准辅导、对标提升信用等级、建立“一企一策”服务台账等举措,主动对接企业从建设到运营的全周期需求,旨在确保政策红利直达快享、纳税信用增值赋能,最终有效缓解企业资金压力,助力风电产业行稳致远,推动区域绿色能源发展。

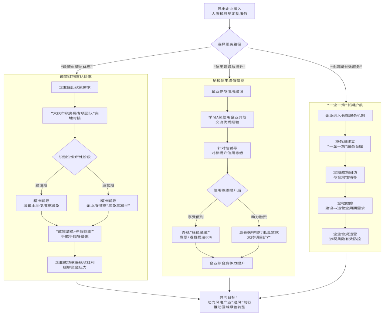
大庆市税务局定制化服务助力风电产业“追风”前行流程图
为助力风电企业发展,提供全流程、多方位的税务支持,大庆市税务局为风电企业打造的“定制化、全周期”税收服务新模式,现公示定制化服务助力风电产业“追风”前行流程。该模式为企业提供“政策申请与优惠”、“信用建设与提升”及“长期护航”三条清晰路径。税务部门通过“政策清单”精准辅导、对标提升信用等级、建立“一企一策”服务台账等举措,主动对接企业从建设到运营的全周期需求,旨在确保政策红利直达快享、纳税信用增值赋能,最终有效缓解企业资金压力,助力风电产业行稳致远,推动区域绿色能源发展。
